四年级下数学必考考点选择题100道悟思2个月前更新关注私信096168四年级下数学必考考点选择题100道此内容为付费阅读,请付费后查看¥5年会员免费永久会员免费立即购买您当前未登录!建议登陆后购买,可保存购买订单付费阅读已售 4 ——预览已结束,还剩11页未读——您已获得此文档下载权限,请点击底部下载完整文档 课程下载: 此处内容已隐藏,请付费后查看 © 版权声明课程皆来自互联网,请分辨真假,保护好口袋,主要是让大家学学互联网上老司机的搞钱思路,大家一起发财!THE END四年级 喜欢就支持一下吧点赞68 分享QQ空间微博QQ好友海报分享复制链接收藏
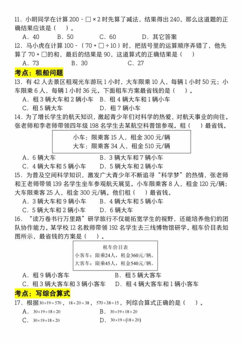
暂无评论内容